GameServer Specification

Like any other Kubernetes resource you describe a GameServer’s desired state via a specification written in YAML or JSON to the Kubernetes API. The Agones controller will then change the actual state to the desired state.

A full GameServer specification is available below and in the example folder for reference :

apiVersion: "agones.dev/v1"
kind: GameServer
# GameServer Metadata
# https://v1-15.docs.kubernetes.io/docs/reference/generated/kubernetes-api/v1.15/#objectmeta-v1-meta
metadata:
  # generateName: "gds-example" # generate a unique name, with the given prefix
  name: "gds-example" # set a fixed name
spec:
  # if there is more than one container, specify which one is the game server
  container: example-server
  # Array of ports that can be exposed as direct connections to the game server container
  ports:
    # name is a descriptive name for the port
  - name: default
    # portPolicy has three options:
    # - "Dynamic" (default) the system allocates a free hostPort for the gameserver, for game clients to connect to
    # - "Static", user defines the hostPort that the game client will connect to. Then onus is on the user to ensure that the
    # port is available. When static is the policy specified, `hostPort` is required to be populated
    # - "Passthrough" dynamically sets the `containerPort` to the same value as the dynamically selected hostPort.
    #      This will mean that users will need to lookup what port has been opened through the server side SDK.
    portPolicy: Static
    # [Stage:Beta]
    # [FeatureFlag:ContainerPortAllocation]
    # The name of the container to open the port on. Defaults to the game server container if omitted or empty.
    container: simple-udp
    # the port that is being opened on the game server process
    containerPort: 7654
    # the port exposed on the host, only required when `portPolicy` is "Static". Overwritten when portPolicy is "Dynamic".
    hostPort: 7777
    # protocol being used. Defaults to UDP. TCP is the only other option
    protocol: UDP
  # Health checking for the running game server
  health:
    # Disable health checking. defaults to false, but can be set to true
    disabled: false
    # Number of seconds after the container has started before health check is initiated. Defaults to 5 seconds
    initialDelaySeconds: 5
    # If the `Health()` function doesn't get called at least once every period (seconds), then
    # the game server is not healthy. Defaults to 5
    periodSeconds: 5
    # Minimum consecutive failures for the health probe to be considered failed after having succeeded.
    # Defaults to 3. Minimum value is 1
    failureThreshold: 3
  # Parameters for game server sidecar
  sdkServer:
    # sdkServer log level parameter has three options:
    #  - "Info" (default) The SDK server will output all messages except for debug messages
    #  - "Debug" The SDK server will output all messages including debug messages
    #  - "Error" The SDK server will only output error messages
    logLevel: Info
    # grpcPort and httpPort control what ports the sdkserver listens on.
    # Starting with Agones 1.2 the default grpcPort is 9357 and the default
    # httpPort is 9358. In earlier releases, the defaults were 59357 and 59358
    # respectively but as these were in the ephemeral port range they could
    # conflict with other TCP connections.
    grpcPort: 9357
    httpPort: 9358
  # [Stage:Alpha]
  # [FeatureFlag:PlayerTracking]
  # Players provides the configuration for player tracking features.
  # Commented out since Alpha, and disabled by default
  # players:
  #   # set this GameServer's initial player capacity
  #   initialCapacity: 10
  # Pod template configuration
  # https://v1-15.docs.kubernetes.io/docs/reference/generated/kubernetes-api/v1.15/#podtemplate-v1-core
  template:
    # pod metadata. Name & Namespace is overwritten
    metadata:
      labels:
        myspeciallabel: myspecialvalue
    # Pod Specification
    spec:
      containers:
      - name: simple-udp
        image:  gcr.io/agones-images/udp-server:0.21
        imagePullPolicy: Always

Since Agones defines a new Custom Resources Definition (CRD) we can define a new resource using the kind GameServer with the custom group agones.dev and API version v1.

You can use the metadata field to target a specific namespaces but also attach specific annotations and labels to your resource. This is a very common pattern in the Kubernetes ecosystem.

The length of the name field of the Gameserver should not exceed 63 characters.

The spec field is the actual GameServer specification and it is composed as follow:

  • container is the name of container running the GameServer in case you have more than one container defined in the pod. If you do, this is a mandatory field. For instance this is useful if you want to run a sidecar to ship logs.
  • ports are an array of ports that can be exposed as direct connections to the game server container
    • name is an optional descriptive name for a port
    • portPolicy has three options:
      • Dynamic (default) the system allocates a random free hostPort for the gameserver, for game clients to connect to.
      • Static, user defines the hostPort that the game client will connect to. Then onus is on the user to ensure that the port is available. When static is the policy specified, hostPort is required to be populated.
      • Passthrough dynamically sets the containerPort to the same value as the dynamically selected hostPort. This will mean that users will need to lookup what port to open through the server side SDK before starting communications.
    • container (Alpha) the name of the container to open the port on. Defaults to the game server container if omitted or empty.
    • containerPort the port that is being opened on the game server process, this is a required field for Dynamic and Static port policies, and should not be included in Passthrough configuration.
    • protocol the protocol being used. Defaults to UDP. TCP is the only other option.
  • health to track the overall healthy state of the GameServer, more information available in the health check documentation. -sdkServer defines parameters for the game server sidecar
    • logging field defines log level for SDK server. Defaults to “Info”. It has three options:
    • “Info” (default) The SDK server will output all messages except for debug messages
    • “Debug” The SDK server will output all messages including debug messages
    • “Error” The SDK server will only output error messages
    • grpcPort the port that the SDK Server binds to for gRPC connections
    • httpPort the port that the SDK Server binds to for HTTP gRPC gateway connections
  • players (Alpha, behind “PlayerTracking” feature gate), sets this GameServer’s initial player capacity
  • template the pod spec template to run your GameServer containers, see for more information.

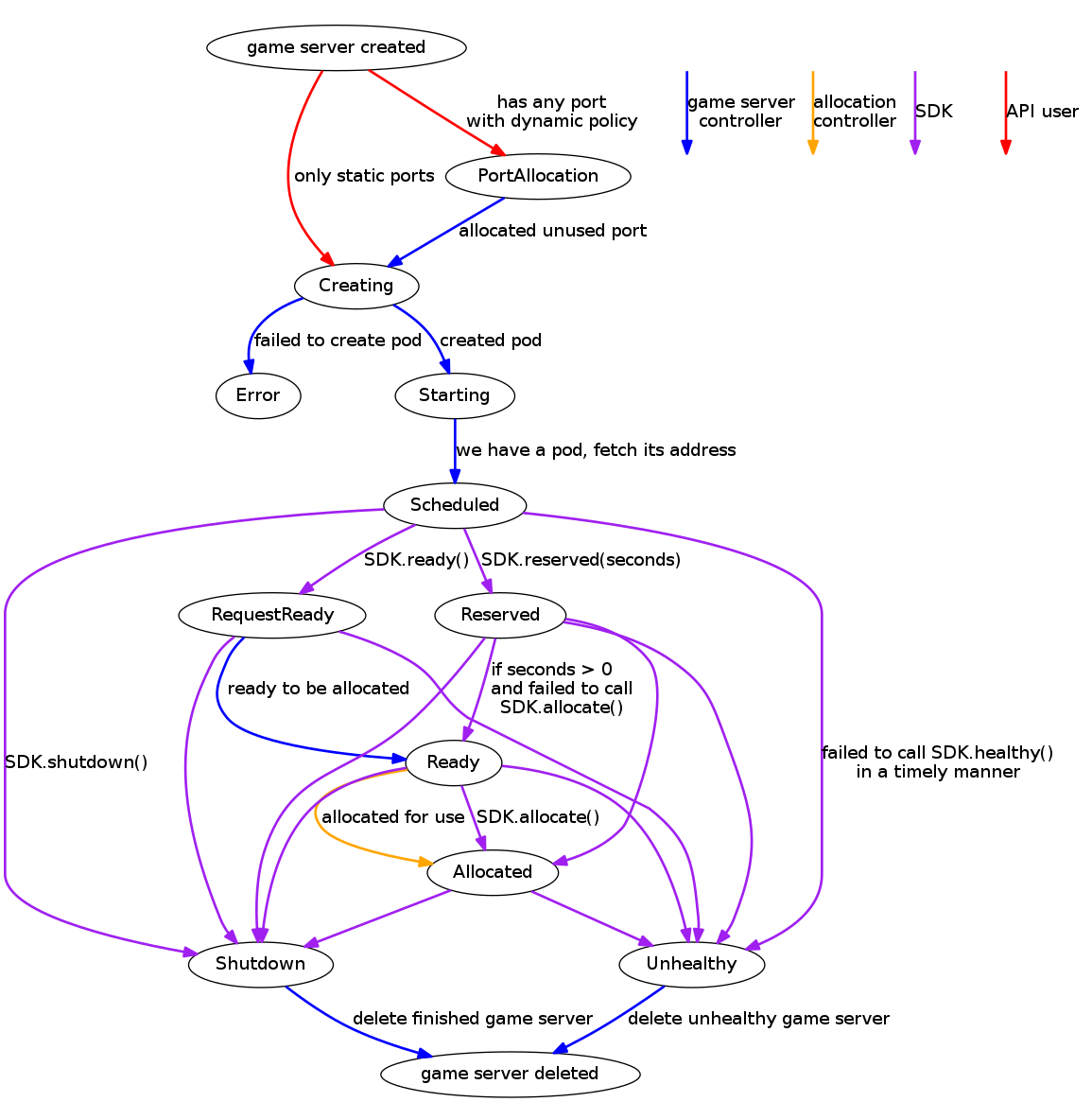
GameServer State Diagram

The following diagram shows the lifecycle of a GameServer.

Game Servers are created through Kubernetes API (either directly or through a Fleet) and their state transitions are orchestrated by:

  • GameServer controller, which allocates ports, launches Pods backing game servers and manages their lifetime
  • Allocation controller, which marks game servers as Allocated to handle a game session
  • SDK, which manages health checking and shutdown of a game server session

GameServer State Diagram